Реле электромагнитное промежуточное в сборе для коммутации цепей и управления различными исполнительными устройствами.
- Управляющая обмотка – 12 В постоянного напряжения
- Исполнительные контакты:
— максимальное коммутируемое постоянное напряжение – 30 В,
— максимальное коммутируемое переменное напряжение – 277 В
- Максимальный коммутируемый ток – 5 А
Внимание! Напряжение, подаваемое на катушку реле, не должно превышать номинального напряжения 12В +10%.

Габаритные размеры

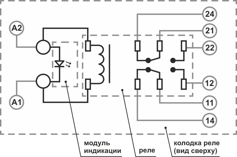
Монтажная схема
